A planning test is the basis of TSTest objects (test instances). The test instances are used in test execution.

BusinessProcess objects are a specialized type of Test. See Business Process Testing.
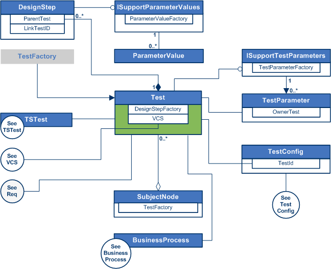
Tests can have subunits called DesignSteps. DesignSteps can have values for parameters. A DesignStep can include a call to another Test. The Test to be called is identified with the LinkTestID.
Tests can have parameters. DesignSteps can have values for those parameters. When a DesignStep includes a call to another Test, the DesignStep can provide values for the parameters of the called test.
Tests are organized in TestFolders.

TSTest on Test Execution
VCS on Version Control
Req on Requirements Specification
BusinessProcess on Business Process Testing
Test Config on Test Configurations
