Services
Deployment Automation is a services-based system. This topic explains what happens behind the scenes when a deployment process is requested in the user interface.
Use this overview to understand deployment process runtime activities, troubleshoot execution issues, and gain an understanding of integration points.
The Deployment Automation server provides a variety of services, such as:
- The user interface
- Component and application configuration tools
- Workflow engine
- Security services
A service can be thought of as a self-contained mechanism for hosting a piece of business logic. Services can be consumed by clients, agents, or other services.
Many Deployment Automation services are REST-type (representational state transfer). REST-type services are web services that focus on transferring resources over HTTP.
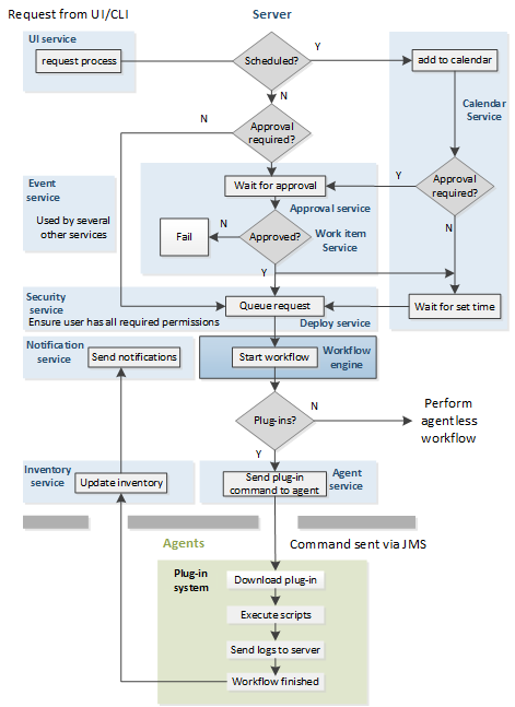
Workflow requests are initiated with either the user interface user interface or the CLI (command line interface). When a workflow is requested, many services are used to fulfill the request.
Services and process workflow
| Service | Description |
|---|---|
| User Interface | Used to create components and fashion workflows, request processes and manage security and resources, among other things. REST-based. |
| Workflow Engine | Manages workflows, application and component processes. Calls the agent responsible for performing the workflow's current plugin step. When the workflow is finished, alerts the notification and inventory services. Called by the deploy service. REST-based. |
| Agent | Tracks installed agents and routes plugin commands to affected agents. Commands come from plugin steps. Invoked by the workflow service. REST-based. |
| Work Item | Operates in tandem with the approval service; provides approver alerts and enables approvers to accept or reject workflows. If a scheduled workflow remains unapproved at run-time, the job fails automatically. REST-based. |
| Plugin Manager | Deployment Automation
can interact with virtually any system through its extensible plugin system;
plugins provide functions by breaking-down tool features into automated steps.
Plugins can be configured at design- and run-time. When a plugin step executes,
the controlling agent invokes its run-time process to execute the step.
When a new component version is available, the agent compares the current component version and downloads and only new or changed artifacts. |
| Event | The event service is ubiquitous; it alerts other services as various trigger conditions occur. |
| Deployment Service | Manages deployments. When a deployment process is requested, invokes the workflow engine to perform the process. Works in tandem with the security service to ensure users have required permissions. REST-based. |
| Notification Manager | Notifies users about the status of deployments; notifications are sent to approvers if the system is configured with an email server and the user has an email address. Invoked by the workflow manager. REST-based. |
| Inventory Manager | When a workflow finishes, the inventory manager updates affected inventory records. Deployment Automation maintains an inventory of every deployed artifact in every environment, which provides complete visibility across environments. REST-type service. |
| Approval Engine | Enables creation of approval-requiring jobs and approver roles. Works in tandem with the work item service to ensure required approvals are made before scheduled jobs. REST-based. |
| Security | Controls what users can do and see; maps to organizational structures by teams, roles, activities, etc. REST-based. |
| Calendar | Used to schedule processes to being at some future point; works in tandem with the approval and work item services. REST-based. |
| CodeStation | Handles versioning of artifacts; agents invoke it when downloading component versions. REST-based. |

