Use conditions and switch steps
Apply conditions and switch steps in processes to enable dynamic decision-making within the processes.
Step conditions
Each connection, except that from the Start step, has a conditional flag. The conditional flag enables you to set a condition on a connection. The condition refers to the processing status of the originating step.
Possible flag conditions are:
| Success | The process completed successfully. When set, the connection is green. |
| Failure | The process did not finish successfully. When set, the connection is red. |
| Always | Accept either status. When set, the connection is gray. |
By default, all connections have the flag selected, which means that the originating step must successfully end processing before the target step starts.
To change a flag's value, select the connection and click the flag to cycle through possible values. You can also select the value in Properties.
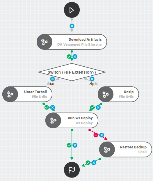
Processes with Switch step
A Switch step is a utility step that enables you to branch a process based on the value of a property.
To use this step, open the process designer and select Utility Steps in the Tools pane.
The following example figure illustrates a switch step, where the switch property is version.name. The connections from the switch step represent process branches depending on the value of version.name.
In this example, regardless of which branch is taken after the switch, the process converges to the Run WLDeploy step.
Note: The Run WLDeploy step has success and fail conditions. For details, see Oracle WebLogic WLDeploy plugin.
Switch steps are processed as follows:
- If a step has multiple connections that eventually reach the same target step, determining whether the target runs depends on the value of the intervening flags. If all of the intervening connections have success flags, the target is processed only if all the steps are successful. If the intervening connections consist of an assortment of success and fail flags, the target is processed the first time one of these connections is used.
-
Regular expressions are used to evaluate the switch step values. If a value is not a properly formed regular expression, the step fails.
For example, if your value is a directory name, such as C:\temp\store, you must escape the colon (:) and backslash (\) to make it a valid regular expression as follows:
C\:\\temp\\store
- For a process to succeed, execution must reach a Finish step. If it does not end with Finish, the process fails.
Note: By default, Deployment Automation resolves expressions in Set and Switch steps, but you can configure the server so that it doesn't. For details, see Knowledge Base item S141763.
See also:

