Entity Relationships
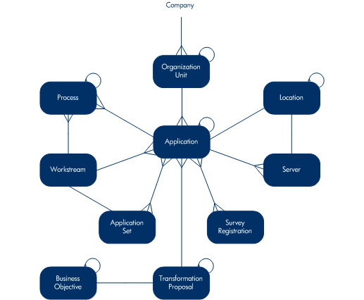
Figure 2-1. Entity Relationships shows the relationships that can exist between entities in an application portfolio.
Figure 2-1. Entity Relationships
Figure 2-1. Entity Relationships shows the relationships that can exist between entities in an application portfolio.
Figure 2-1. Entity Relationships
OpenText™ Project and Portfolio Management Help CenterPPM Help25.1-25.4AllView Local Help CenterView Online Help CenterVersion: