OpenText Application Quality Management - Release Request Workflow

The OpenText Application Quality Management - Release Request workflow is the sequence of approvals, decisions, or actions that the release request follows. The release request starts at the beginning of the OpenText Application Quality Management - Release Request workflow. When the release request reaches the end of the workflow, its lifecycle is complete. After the release request has been through initial planning, the release is created, and the packages for the RFCs can be aggregated into the release. The deployment steps in the release request workflow coordinate with the actual release to automate the deployment of all packages in the release into the TEST and LIVE environments.

Upon creation, an OpenText Application Quality Management - Release Management request is automatically set to use the OpenText Application Quality Management - Release Request workflow.

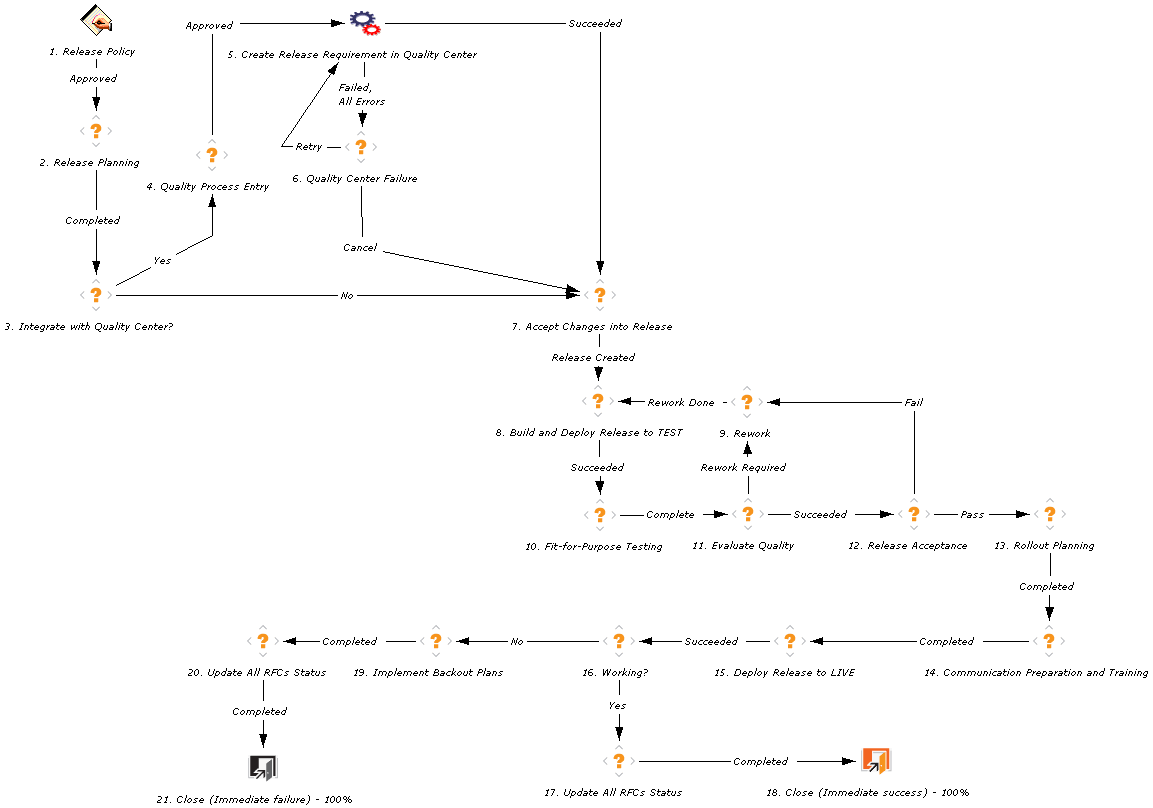
Figure 3-22 shows the OpenText Application Quality Management - Release Request workflow. Table 3-15 lists the important steps in the workflow and the user roles associated with those steps.

Figure 3-22. OpenText Application Quality Management - Release Request workflow
Table 3-15. ALM - Release Request workflow steps

Step Name

User Security

Description

1. Release Policy

OpenText Application Quality Management - Release Manager

Define the release policy for this release (including release number and rules for accepting changes into the release).

2. Release Planning

OpenText Application Quality Management - Release Manager

Review and approval of the release policy and other planning documents (such as release acceptance criteria).

3. Integrate with Quality Center?

OpenText Application Quality Management - QA Manager

Determine whether the user wants to use Quality Center integration.

4. Quality Process Entry

OpenText Application Quality Management - QA Manager

Secure approval for release entry into Quality Center-integrated process.

5. Create Release Requirement in Quality Center

OpenText Application Quality Management - QA Manager

Create a test requirement in Quality Center for the release if integration has been enabled.

7. Accept Changes into Release

OpenText Application Quality Management - Release Manager

Add RFC-related changes to the release. This can be done from the RFC workflow directly (for changes that qualify for this release).

8. Build and Deploy Release to TEST

OpenText Application Quality Management - Release Manager

Deploy the entire release into QA or staging environment and prepare for integration testing.

This step automatically migrates the release and related packages to the TEST environment.

10. Fit-for-Purpose Testing

OpenText Application Quality Management - Release Manager

Fit-for-purpose testing of this release.

11. Evaluate Quality

OpenText Application Quality Management - Release Manager

Testing of this release, including testing of backout plan.

12. Release Acceptance

OpenText Application Quality Management - Release Manager

Based on test results and known defects, determine if this release is acceptable for LIVE deployment.

13. Rollout Planning

OpenText Application Quality Management - Release Manager

Plan the rollout into LIVE environment. The key document is the release plan (who does what and when).

14. Communication Preparation and Training

OpenText Application Quality Management - Release Manager

Prepare for LIVE rollout, and determine logistics, training, and communication.

15. Deploy Release to LIVE

OpenText Application Quality Management - Release Manager

Distribute and install this release to the LIVE environment.

This step automatically migrates the release and related packages to the LIVE environment.

SOX Segregation of Duties prohibits developers and testers from being involved in deployment of code into production. It is important that users with either of these roles not be involved in this step.

16. Working?

OpenText Application Quality Management - Release Manager

Determine if the release is working based on sanity check and testing.

17. Update All RFCs Status

OpenText Application Quality Management - Release Manager

Update the status of RFCs related to this release.

18. Close (Immediate success) - 100%

(None)

Update status to Closed.

19. Implement Backout Plans

OpenText Application Quality Management - Release Manager

If the release is not working, implement the backout plan.

20. Update All RFCs Status

OpenText Application Quality Management - Release Manager

Update the status of RFCs related to this release.