Foundation Diagrams
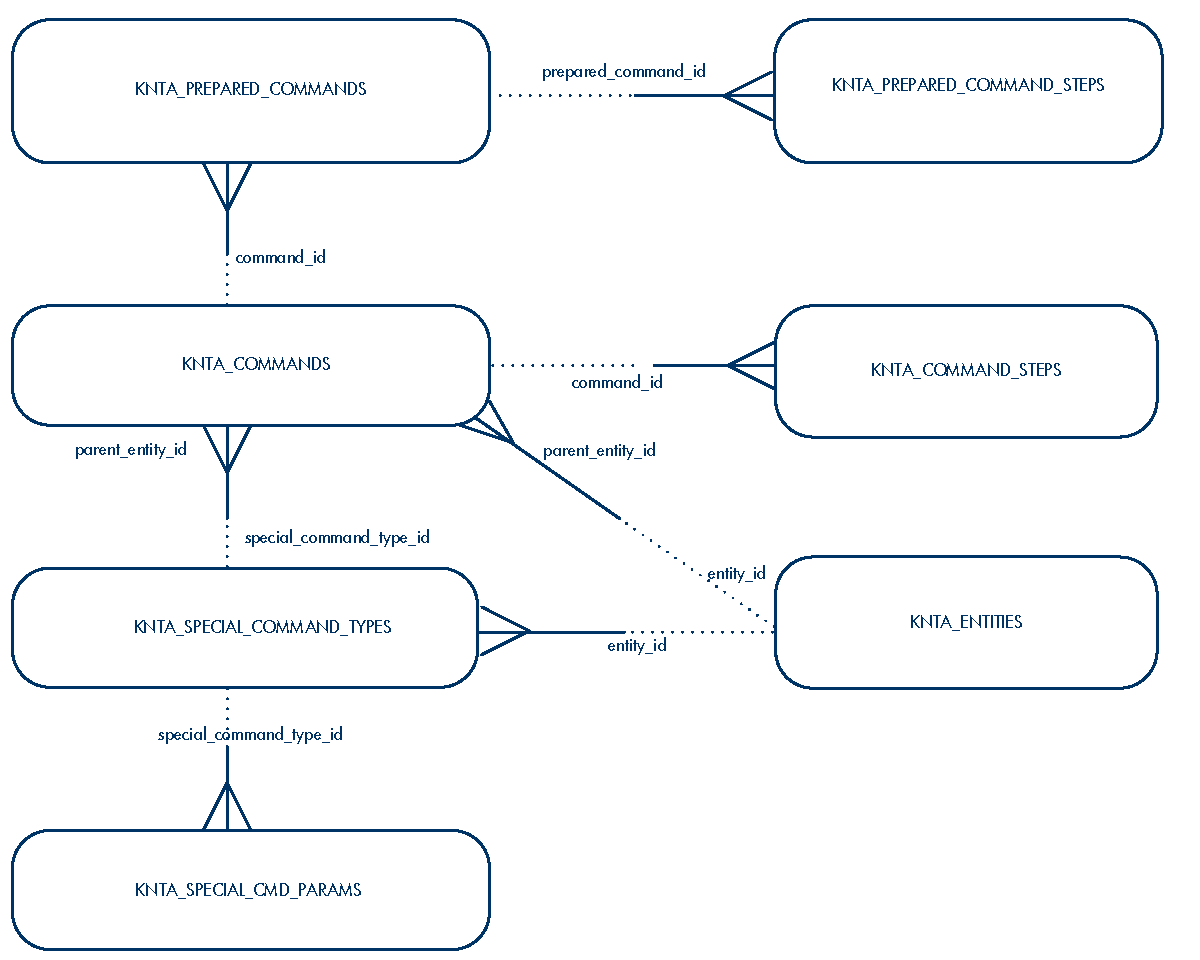
- Figure 2-2. Commands
- Figure 2-3. Dashboard
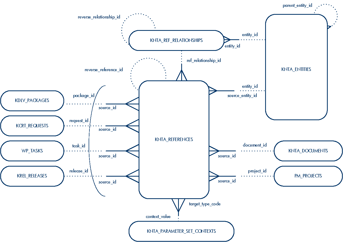
- Figure 2-4. Entities
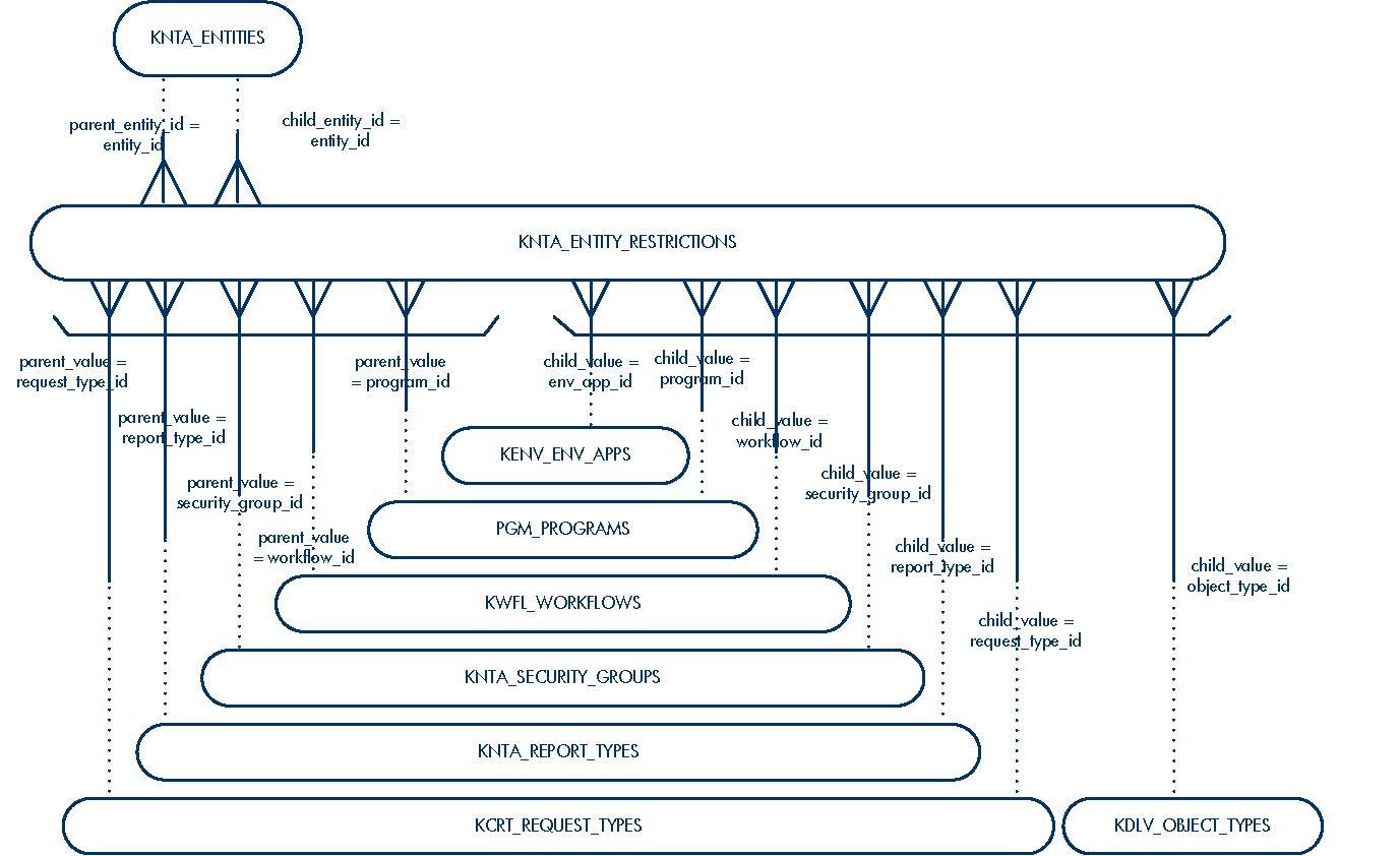
- Figure 2-5. Entity restrictions
- Figure 2-6. Fields
- Figure 2-7. Object types
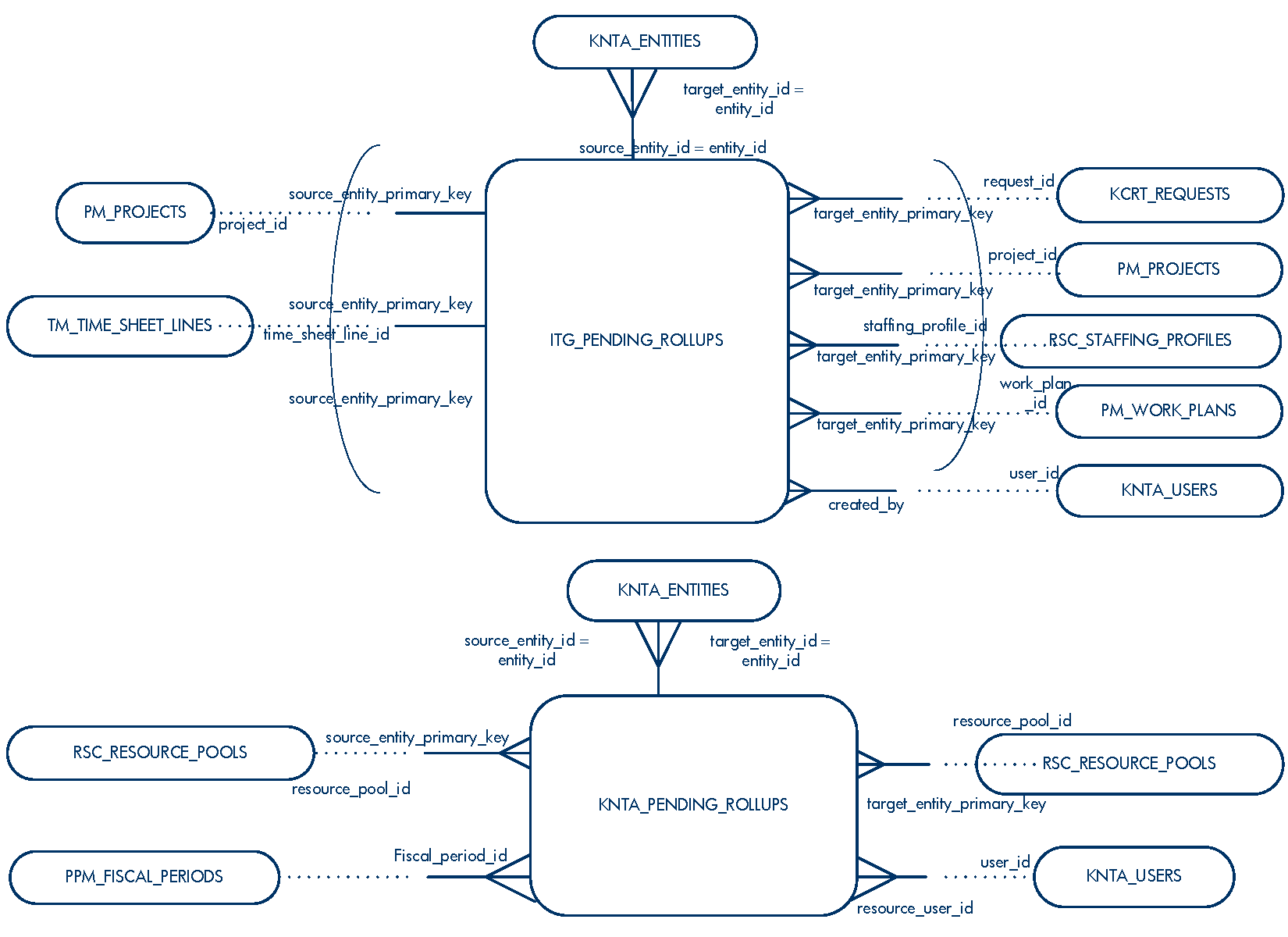
- Figure 2-8. Pending rollups
- Figure 2-11. Reports
- Figure 2-12. Request types
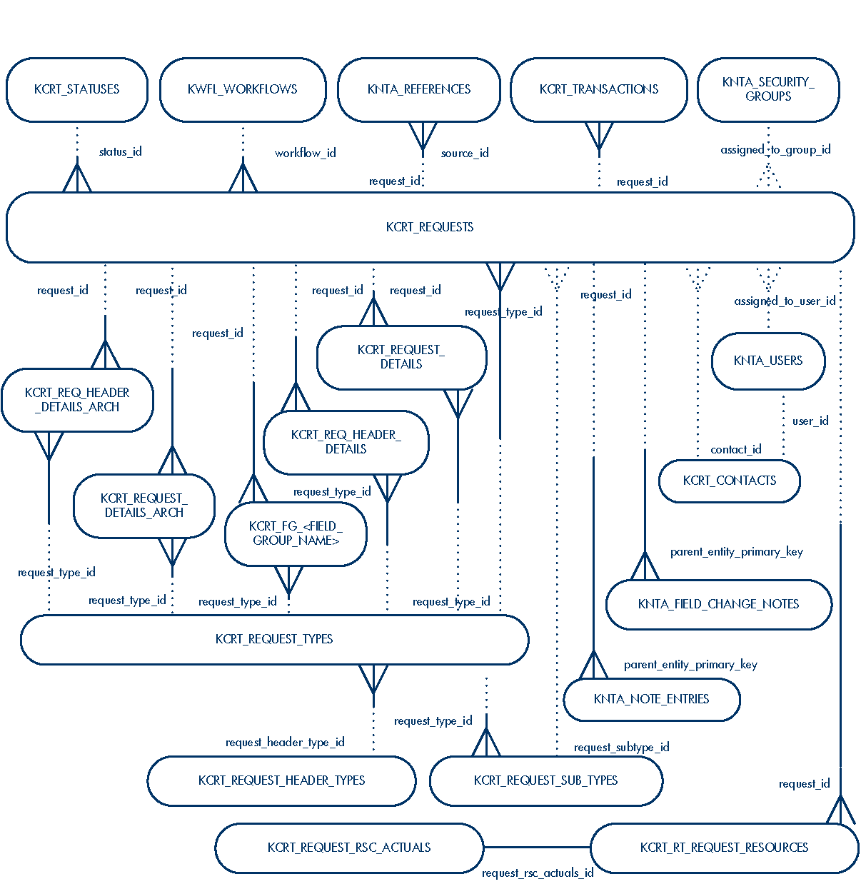
- Figure 2-13. Requests
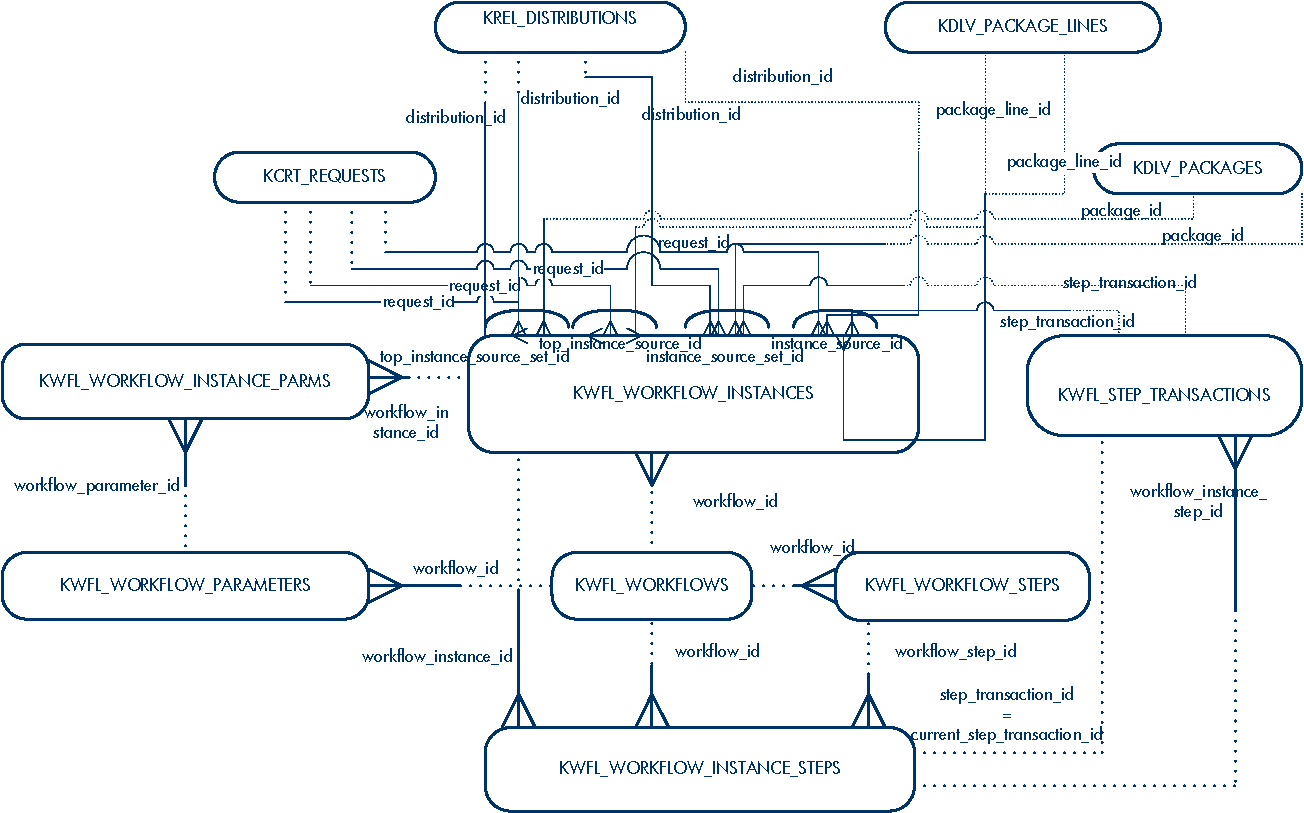
- Figure 2-14. Step transactions
- Figure 2-15. Table entries
- Figure 2-16. Users and security groups
- Figure 2-17. Workflow instances
- Figure 2-18. Workflows
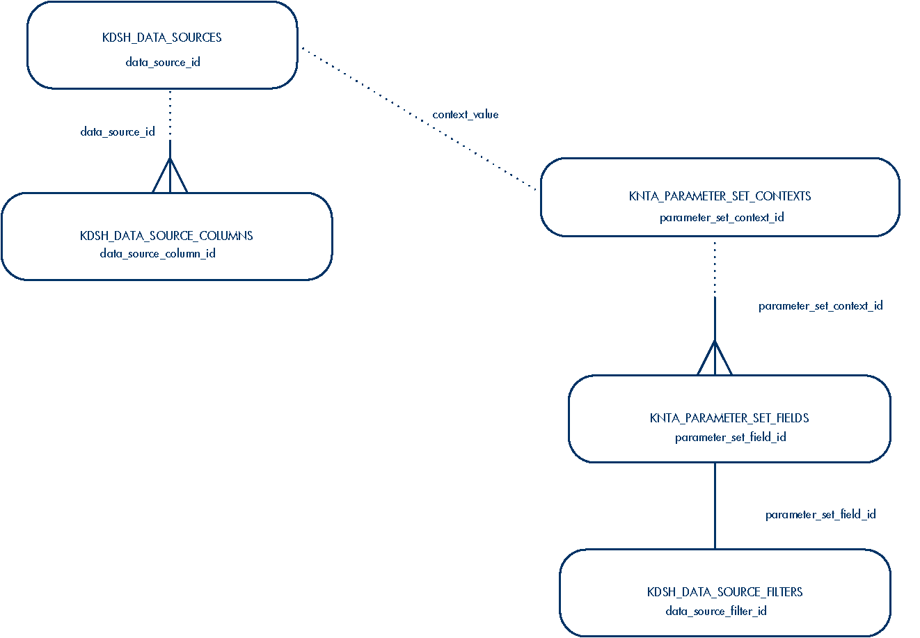
- Figure 2-19. Data sources
- Figure 2-20. Portlet help contents
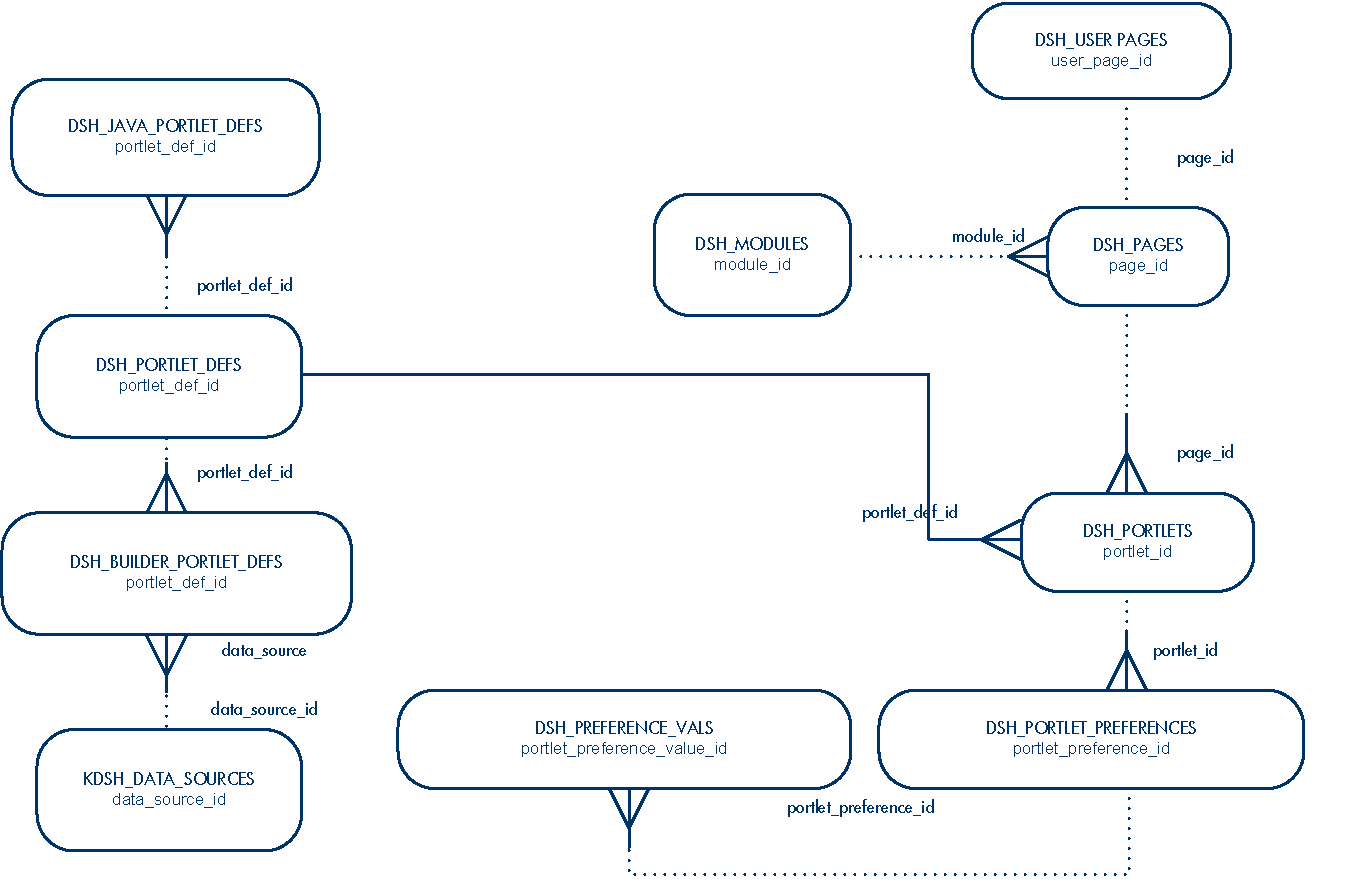
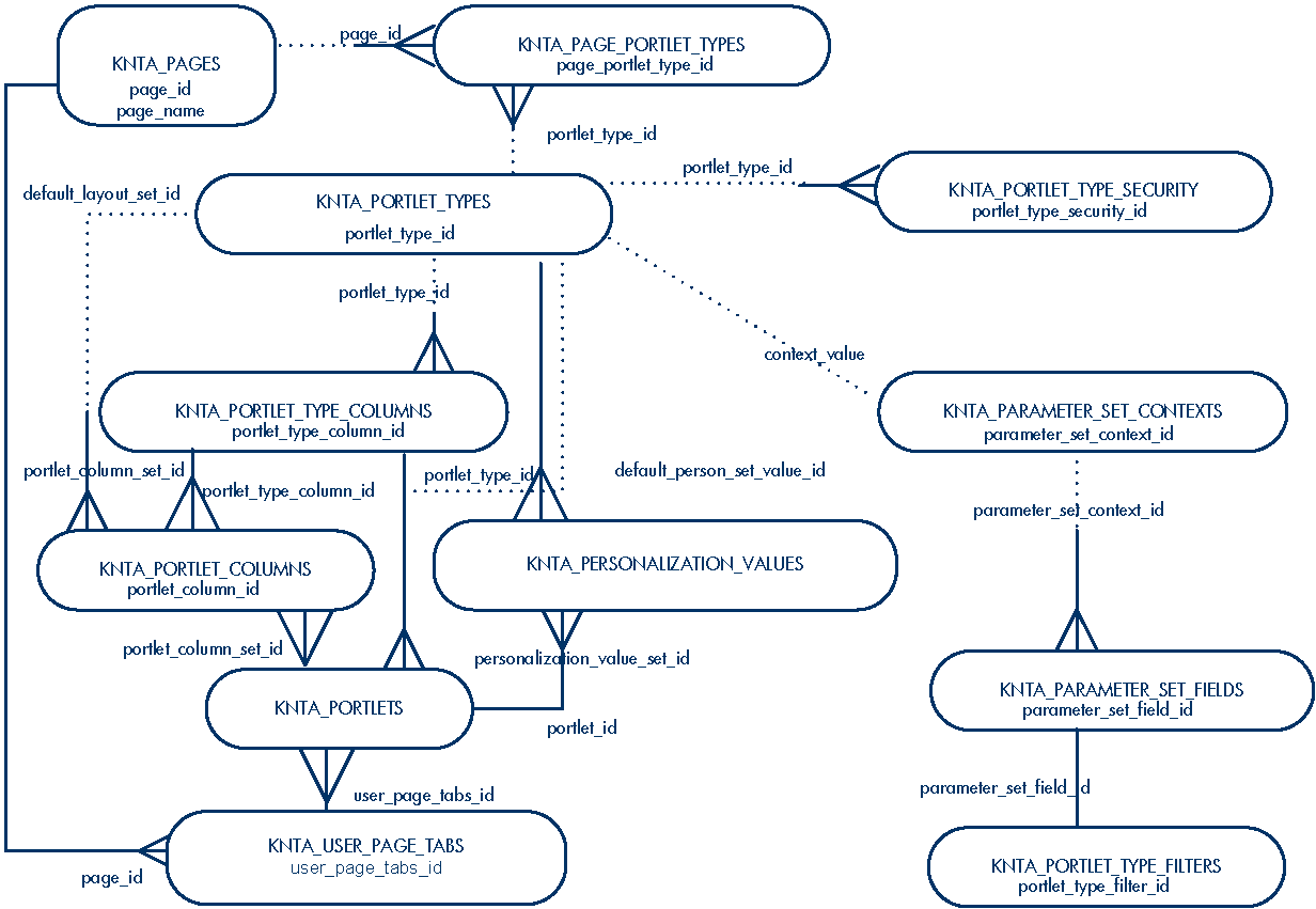
- Figure 2-21. Portlets

