Time Management
This topic introduces Time Management.
Introduction
Time Management lets resources (users such as yourself and your colleagues) to use:
- Time sheets to report how long they worked on specific work items. Work items are categorized in Time Management as requests, projects, tasks, packages, or other miscellaneous types of work.
- The My Tasks portlet to report work they have done on tasks in projects.
On an ongoing basis, the time sheets for a resource cover a consistent reporting period, such as weekly or semimonthly. At the end of each reporting period, resources submit their time sheets for approval. Designated approvers then review and approve the reported time. Project managers can compare reported actuals to previously estimated time and associated costs.
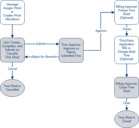
Time Management process
The following workflow illustrates the Time Management process. The subsequent sections outline the steps and the people involved in the process, and related information in this guide.
See also:

