Maintenance Run Wizard Workflow
Relevant for: GUI tests and components
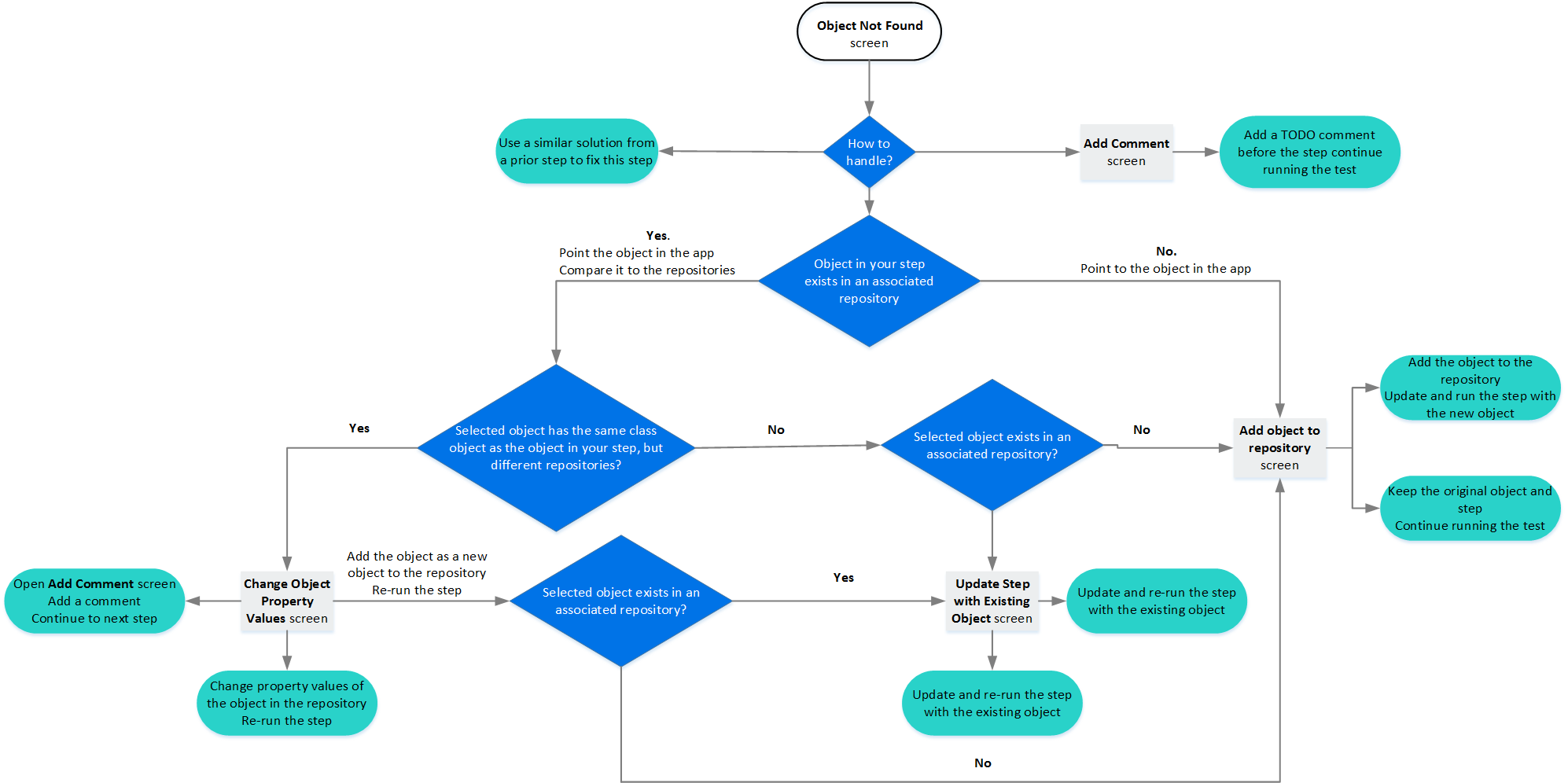
The flow chart below illustrates the logic that the Maintenance Run Wizard uses to determine which pages to display, based on the cause of the problem and on your selections.
Note: The Object Not Found Page does not open when UFT One uses Smart Identification to identify an object in your test.
In that case, the Maintenance Run Wizard suggests updating the object properties according to the properties currently defined in the Object Identification Dialog Box.


