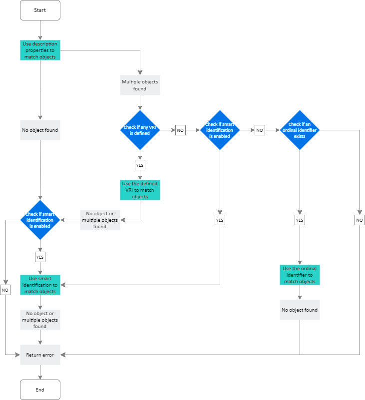
Object identification process workflow
                                                        Relevant for: GUI tests and components
View the following flowchart to understand the object identification process in OpenText Functional Testing:
If OpenText Functional Testing identifies a unique object when it goes through the colored squares, the flow ends successfully, and returns the found object.
                                                            
                                                        
Notes for Web-based objects:
- 
                                                                    
If you defined Web object identifiers (such as XPath/CSS properties) for these test objects, they are used before the description properties. If one or more objects are found, OpenText Functional Testing continues to identify the object using the description properties. For details, see the section on Web Object Identifiers (described in the Add-ins section of the Help Center).
 - 
                                                                    
Additional OpenText Functional Testing-generated properties, such as source index or automatic XPath, may also affect the object identification process. You enable these properties in the Advanced Web Options tab of the Options dialog box (Tools > Options > GUI Testing tab > Web > Advanced node).
 

                                                        
                                                        
                                                        
                                                        
                                                        
                                                                    
                                                                    
                                        
                                        